T-FLEX ЧПУ 2D

T-FLEX ЧПУ 2D

Нет отзывов
T-FLEX ЧПУ 2D отзывы T-FLEX ЧПУ 2D программа T-FLEX ЧПУ 2D характеристики T-FLEX ЧПУ 2D ПО T-FLEX ЧПУ 2D подбор T-FLEX ЧПУ 2D сравнение
Подходит для
промышленные компании
Детали продукта
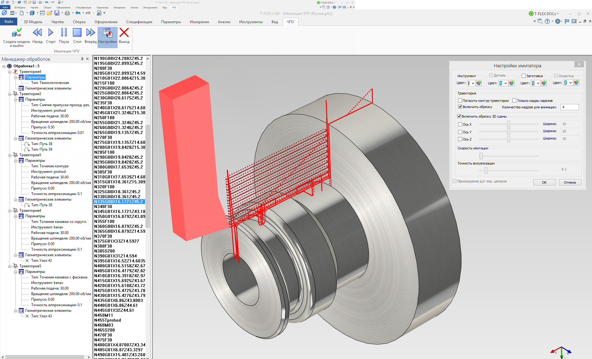
T-FLEX ЧПУ 2D - это программа подготовки УП для станков с ЧПУ. Она является интегрированным с T-FLEX CAD модулем, который позволяет технологу-программисту создавать траектории обработки, опираясь на двухмерную геометрию (штриховки или 2D-пути). Траектория поддерживает линейную и круговую интерполяцию с заданной точностью.
Контакты
ЗАО «Топ Системы»
Russian Federation
Выберите самые важные функции
Консультация по подбору IT-решений от наших специалистов
Бесплатная консультация
Заполните небольшой опрос и наши специалисты подберут для вас ПО
Подобрать ПО
Следующий шаг

Отзывы T-FLEX ЧПУ 2D

Отзывов ещё нет — ваш может стать первым.
Оставить отзыв
Сравнить 0 продуктов категории Моделирование
Очистить
Сравнить