АСМО-ФХД

АСМО-ФХД

Нет отзывов
АСМО-ФХД отзывы АСМО-ФХД программа АСМО-ФХД характеристики
Подходит для
Программа предназначена для поддержки принятия управленческих решений, автоматизации процесса планирования, контроля и анализа финансово-хозяйственной деятельности предприятия.
Детали продукта
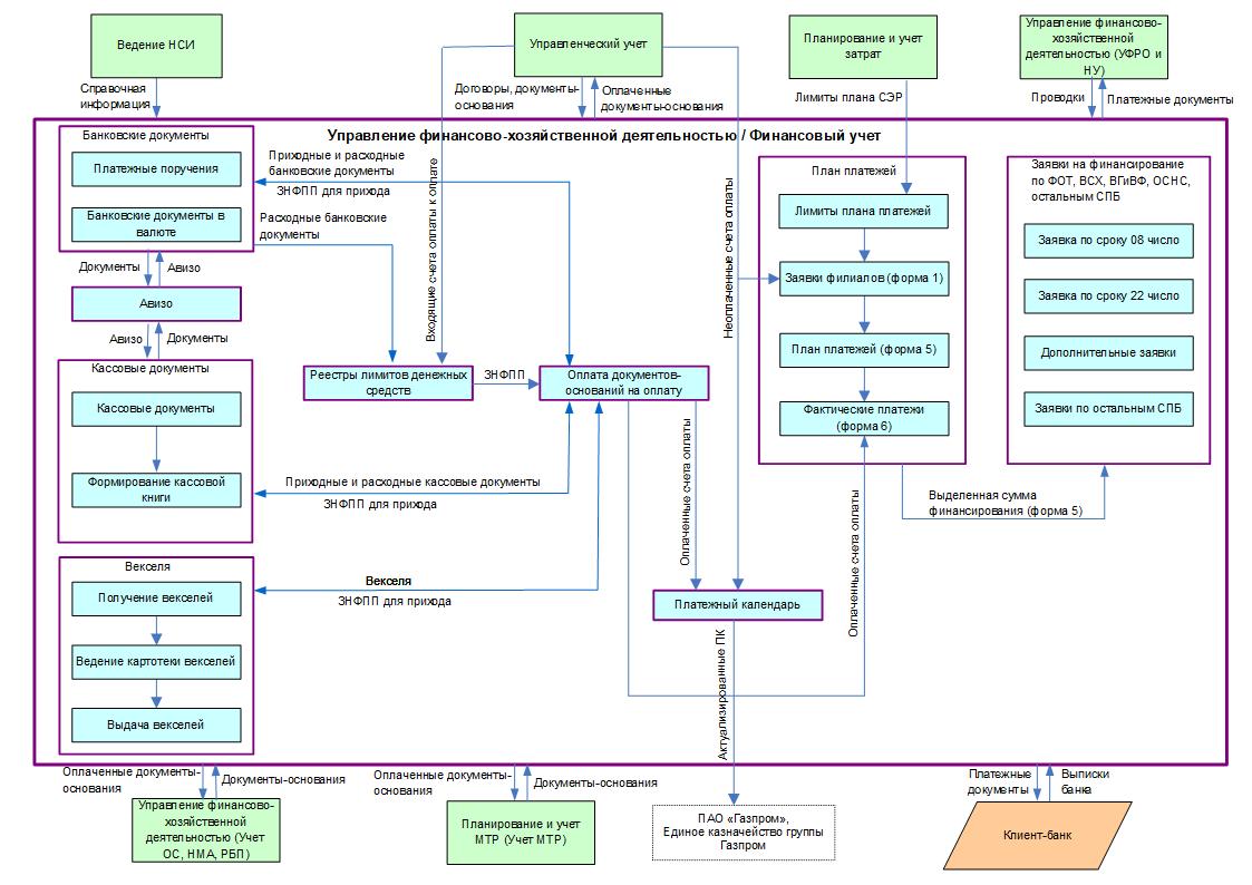
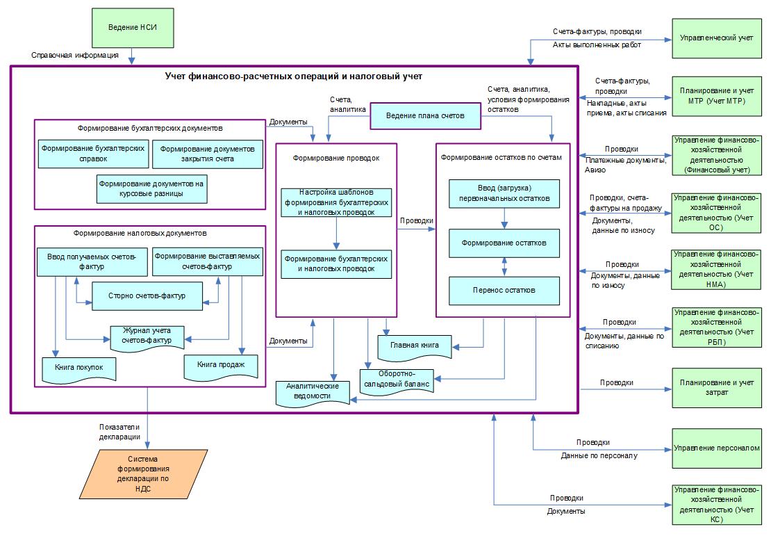
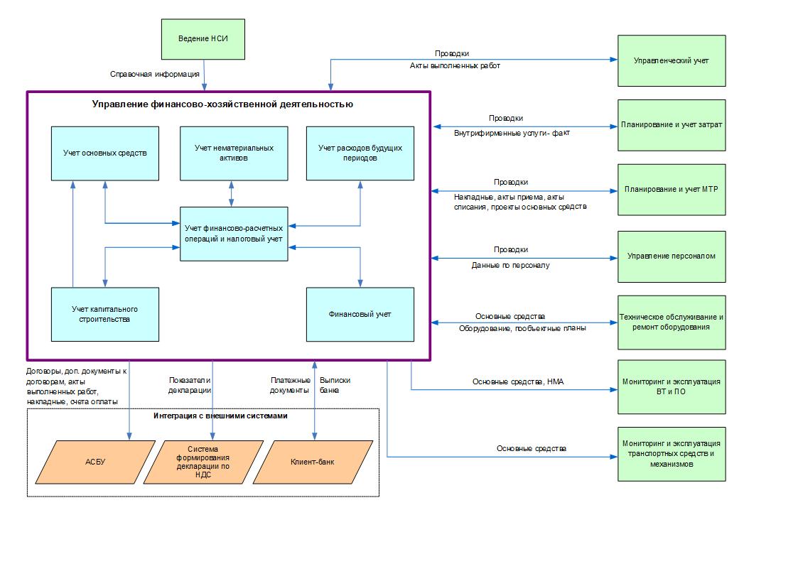
АСМО-ФХД - система, позволяющая хранить и обрабатывать всю информацию, а также вести разные виды учёта, например, бухгалтерский, складской, финансовый. Программа следит за обеспечением материально-технической базы и планированием ресурсов, выполняет управление финансами, расходами и учётом нематериальных активов.
Контакты
АО «Информатика»
Russian Federation
Выберите самые важные функции
Консультация по подбору IT-решений от наших специалистов
Бесплатная консультация
Заполните небольшой опрос и наши специалисты подберут для вас ПО
Подобрать ПО
Следующий шаг

Отзывы АСМО-ФХД

Отзывов ещё нет — ваш может стать первым.
Оставить отзыв
Сравнить 0 продуктов категории Планирование потребности в материалах (MRP)
Очистить
Сравнить
Доступен 1 интегратор
Интеграторы, готовые помочь с внедрением.