БИТ.ФИНАНС отзывы БИТ.ФИНАНС программа БИТ.ФИНАНС характеристики БИТ.ФИНАНС ПО БИТ.ФИНАНС подбор
Подходит для
малого, среднего и крупного бизнеса.
Детали продукта
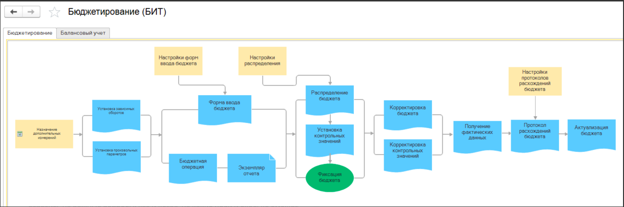
БИТ.ФИНАНС - Автоматизация управления финансами. Контроль финансовых потоков, согласование платежей. План и анализ бюджетов (БДДС, БДР, ББЛ).
Контакты
Первый БИТ, ООО
Russian Federation
Признания

БИТ.ФИНАНС признан топовым инструментом в 2 отчётах pickTech.

Шорт-лист pickTech отражает наиболее высоко оценённые и популярные продукты в категории. Подробнее о методологии

Выберите самые важные функции
Консультация по подбору IT-решений от наших специалистов
Бесплатная консультация
Заполните небольшой опрос и наши специалисты подберут для вас ПО
Подобрать ПО
Следующий шаг

Отзывы БИТ.ФИНАНС

Сортировать по новизне
популярность
рейтинг
новизна
7 отзывов

Отзывы с оценкой

Рейтинг по свойствам

Функциональность
4,3
Служба поддержки
4,7
Легкость внедрения
3,6
Оставить отзыв
Зенков И.
Зенков И.
Источник отзыва: https://clck.ru/3Nm4wR
Комментарий: Мы работаем на базе 1С, поэтому выбор сервисов управленческого учета, которые бы хорошо взаимодействовали с 1С, не так разнообразен. Благо, нам удалось подобрать хороший программный продукт - БИТ ФИНАНС. Программа позволила нам оптимизировать всю цепочку операций: от согласования заявок и управления договорами до получения консолидированной отчетности. Инструменты БИТ ФИНАНС позволяют также добиться высокой эффективности финансового планирования.
Олег
Олег
Источник отзыва: https://clck.ru/3Nm4wR
Комментарий: Пока все не настроили должным образом, программа нормально не заработала. Чтобы добиться от нее максимального эффекта, все справочники и базы данных должны быть заполнены. Иначе ряд функций исчезает. Без помощи специалистов сложно обойтись. Будьте готовы к тому, что процесс настройки БИТ.ФИНАНС будет продолжительным и трудоемким.
Сравнить 0 продуктов категории Финансовая отчетность
Очистить
Сравнить
Доступно 4 интегратора
Интеграторы, готовые помочь с внедрением.