Model Studio CS

Model Studio CS

Нет отзывов
Model Studio CS отзывы Model Studio CS программа
Подходит для
для 3D-проектирования объектов промышленного и гражданского строительства
Детали продукта
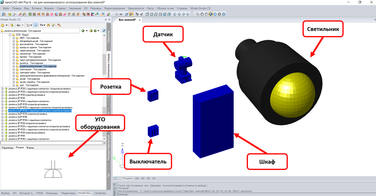
У Model Studio CS есть отраслевые решения для 3D-проектирования технологических систем, трубопроводов, электротехнических и кабельных схем, систем водоснабжения, отопления, канализации, вентиляции, молниезащиты, а также версии программы для создания генпланов, проработки молниезащиты, ЛЭП, ОРУ и ОПС.
Контакты
ГК "СиCофт"
Russian Federation
Выберите самые важные функции
Консультация по подбору IT-решений от наших специалистов
Бесплатная консультация
Заполните небольшой опрос и наши специалисты подберут для вас ПО
Подобрать ПО
Следующий шаг

Отзывы Model Studio CS

Отзывов ещё нет — ваш может стать первым.
Оставить отзыв
Сравнить 0 продуктов категории Программы САПР (3D CAD)
Очистить
Сравнить
Доступен 1 интегратор
Интеграторы, готовые помочь с внедрением.